Pasa Analytics | Solutions d'Analyse Avancée

Modélisation épidémiologique - Modèle SIR

PA
∇⋅E = ρ/ε₀
E = mc²
S = k log W
F = ma

1. Le modèle SIR fondamental [février 2025]

Méthodologie

Cette étude présente une analyse complète du modèle SIR (Susceptible-Infectious-Removed) avec résolution numérique des équations différentielles et analyse des nullclines.

Les trois compartiments

Le modèle SIR classique divise la population en trois compartiments :

  • S (Susceptibles) : individus non immunisés, pouvant être contaminés
  • I (Infectieux) : porteurs de la maladie, contaminant les susceptibles
  • R (Retirés) : immunisés (après guérison) ou décédés
$$ S = N_S/N, \quad I = N_I/N, \quad R = N_R/N $$

où N est la population totale, et $, $, $ les effectifs de chaque compartiment.

Équations du modèle

La transmission de la maladie est modélisée par un terme d'action de masse :

$$ \beta S I$$

où β est le taux de transmission. La force d'infection est définie par λ = β I.

Soit τ la période infectieuse, alors le taux de guérison est γ = 1/τ.

dS/dt = μ - β S I - δ S
dI/dt = β S I - γ I - δ I
dR/dt = γ I - δ R

avec :

  • μ : taux de natalité
  • δ : taux de mortalité (souvent δ = μ pour population constante)
  • γ : taux de guérison
  • β : taux de transmission

Nombre de reproduction de base R₀

Un individu infectieux contamine en moyenne β personnes par unité de temps pendant une durée τ, soit :

$$\mathcal{R}_0 = \beta \tau = \frac{\beta}{\gamma}$$

Ce paramètre fondamental détermine le comportement de l'épidémie :

  • R₀ < 1 : l'épidémie s'éteint
  • R₀ > 1 : l'épidémie se propage
  • R₀ = 1 : seuil critique
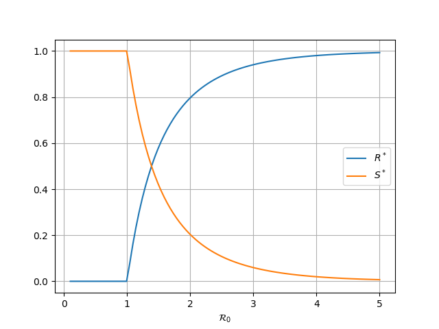
Removed and susceptibles as a fraction as a function of $ R_0$.

Impact du nombre de reproduction de base R₀ sur la sévérité de l'épidémie

Removed fraction as a function of $.

Évolution temporelle des trois compartiments : Susceptibles (S), Infectés (I), Retirés (R)

Lorsque l'épidémie démarre, la fraction d'infectés I(t) croît de manière exponentielle avec un taux de croissance initial donné par r = γ (R₀ - 1). Plus R₀ est élevé, plus la croissance initiale est rapide et plus l'épidémie sera sévère. Pour des valeurs de R₀ typiques (2 à 3 pour la grippe, 3 à 5 pour le COVID-19), on observe une croissance rapide du nombre d'infectés, soulignant l'importance de mesures de contrôle pour réduire R₀ en dessous de 1. On remarque également que la fraction finale de la population touchée par l'épidémie (R*) est une fonction croissante de R₀, avec une transition rapide autour de R₀ = 1. Cette fraction ne vaut pas systématiquement 1 même pour des R₀ élevés, en raison de l'immunité collective qui se développe au fur et à mesure que les individus passent dans le compartiment R. Lorsque le nombre de susceptibles S(t) devient inférieur au seuil critique 1/R₀, la croissance de I(t) ralentit et finit par décroître, même si R₀ > 1. C'est ce qui explique la forme caractéristique en cloche de l'épidémie : une croissance rapide suivie d'une décroissance progressive à mesure que l'immunité collective se développe.

2. Nullclines et points stationnaires [février 2025]

Nullclines

Les nullclines sont les courbes où les dérivées s'annulent. Pour le modèle SIR avec δ = μ :

Nullcline de I (dI/dt = 0) :

$$ \beta S - \gamma - \delta = 0 \quad \Rightarrow \quad \boxed{S_{nc} = \frac{\gamma + \delta}{\beta}}$$

Nullcline de S (dS/dt = 0) :

$$ \mu - \beta S_{nc} I - \delta S_{nc} = 0 \quad \Rightarrow \quad \boxed{I_{nc} = \frac{\mu - \delta S_{nc}}{\beta S_{nc}} = \frac{\mu}{\gamma + \delta} - \frac{\delta}{\beta}}$$
Removed fraction as a function of $.

Portrait de phase S-I : évolution de la fraction d'infectés en fonction des susceptibles

Points stationnaires

Deux types de points fixes :

  • Point fixe sans maladie : (S*, I*, R*) = (1, 0, 0) (ou adapté selon μ, δ)
  • Point fixe endémique : (S*, I*, R*) avec I* > 0 (apparaît quand R₀ > 1)
Removed fraction as a function of $.

Champ de vecteurs montrant la direction de l'évolution du système

Interprétation des nullclines
  • L'intersection des nullclines donne les points d'équilibre du système
  • La nullcline de I est une verticale : seuil critique de susceptibles
  • En dessous de ce seuil (S < S_nc), I diminue
  • Au-dessus (S > S_nc), I augmente (si I > 0)

3. Modèle SIR sans naissance/mort [février 2025]

Dans le cas sans dynamique de population (μ = δ = 0), le modèle se simplifie :

dS/dt = -β S I
dI/dt = β S I - γ I
dR/dt = γ I

Condition de prolifération

Pour que la maladie se propage, il faut dI/dt > 0, soit :

$$ I(β S - γ) > 0 \quad \Rightarrow \quad S > \frac{\gamma}{\beta} = \frac{1}{\mathcal{R}_0}$$

La maladie ne peut proliférer que si la fraction de susceptibles est suffisamment élevée.

Relation implicite S-R

En divisant l'équation de S par celle de R :

$$\frac{dS}{dR} = -\mathcal{R}_0 S$$

Cette équation se résout facilement :

$$ S(R) = S_0 e^{-\mathcal{R}_0 R}$$

avec S(0) = 1 (initialement, personne n'est immunisé).

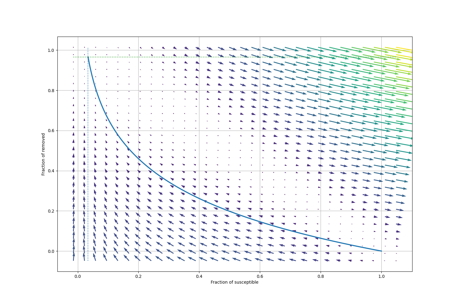
Removed fraction as a function of $.

Relation implicite entre susceptibles et retirés : S = exp(-R₀·R)

Solution stationnaire

À l'équilibre (t → ∞), I* = 0 et S* + R* = 1, d'où l'équation implicite :

$$\boxed{1 - e^{-\mathcal{R}_0 R^*} - R^* = 0}$$

La résolution de cette équation donne la fraction finale de la population touchée par l'épidémie.

Removed fraction as a function of $ R_0 $.

Fraction finale de la population touchée par l'épidémie en fonction de R₀

Exemple numérique
  • R₀ = 3.5
  • τ = 5 jours → γ = 0.2 jour⁻¹
  • β = R₀ × γ = 0.7 jour⁻¹
  • État stationnaire : S* = 0.034, I* = 0, R* = 0.966
  • Interprétation : 96.6% de la population sera touchée par l'épidémie
Removed fraction as a function of $.

Trajectoire du système dans le plan infectés-retirés

4. Modèle SIR avec naissance et mort [février 2025]

L'introduction d'une dynamique de population (μ > 0, δ = μ) maintient la population totale constante mais permet un renouvellement des susceptibles par naissance.

Paramètres

  • R₀ = 3.5
  • γ = 0.2 jour⁻¹ (τ = 5 jours)
  • β = 0.7 jour⁻¹
  • μ = δ = 0.02 jour⁻¹ (taux de natalité/mortalité)

Nouveau point fixe endémique

Contrairement au cas sans naissance/mort, le système converge vers un point fixe endémique avec I* > 0 :

$$ S^* = \frac{\gamma + \delta}{\beta} = \frac{0.2 + 0.02}{0.7} = 0.314$$
$$ I^* = \frac{\mu}{\gamma + \delta} - \frac{\delta}{\beta} = \frac{0.02}{0.22} - \frac{0.02}{0.7} = 0.0623$$
$$ R^* = 1 - S^* - I^* = 0.6234$$
Removed fraction as a function of $.

Modèle avec dynamique de population : apparition d'un point fixe endémique non nul

Comparaison des comportements

Sans naissance/mort
I* = 0
S* = 0.034
R* = 0.966

Extinction de la maladie

Avec naissance/mort
I* = 0.062
S* = 0.314
R* = 0.623

État endémique stable

Les naissances maintiennent un flux constant de nouveaux susceptibles, permettant à la maladie de persister dans la population. C'est typique des maladies endémiques comme la grippe saisonnière.

Vérification numérique

Après simulation jusqu'à t = 200 jours, les valeurs obtenues convergent bien vers le point fixe théorique :

S ≈ 0.315, I ≈ 0.062, R ≈ 0.623

5. Conclusion et perspectives [février 2025]

Résultats clés

L'analyse du modèle SIR met en évidence plusieurs résultats fondamentaux en épidémiologie mathématique :

  • Seuil épidémique : R₀ > 1 est nécessaire pour qu'une épidémie se propage
  • Immunité collective : lorsque la fraction de susceptibles descend en dessous de 1/R₀, l'épidémie régresse
  • Taille finale : donnée par l'équation implicite 1 - exp(-R₀ R*) - R* = 0
  • Endémie : avec renouvellement de la population, la maladie peut persister indéfiniment

Extensions possibles du modèle

Le modèle SIR de base peut être enrichi pour représenter des situations plus complexes :

SEIR

Ajout d'un compartiment E (Exposed) pour les individus en période d'incubation

SIRS

Perte de l'immunité : retour des guéris vers le compartiment susceptible

Structuré par âge

Taux de contact et de mortalité dépendant de l'âge

Mobilité spatiale

Propagation géographique de la maladie (modèles méta-population)

Applications concrètes

Ces modèles sont utilisés quotidiennement par les agences de santé publique pour :

  • Prévoir l'évolution des épidémies (grippe, COVID-19, Ebola...)
  • Évaluer l'impact des mesures de contrôle (confinement, vaccination)
  • Optimiser l'allocation des ressources (lits d'hôpital, vaccins)
  • Déterminer les seuils de vaccination pour l'immunité collective
Développement sur mesure de modèles épidémiologiques adaptés à vos besoins